Hydrogen Storage and Supply System for Fuel Cell Stack
- Авторлар: Galushin S.Y.1
-
Мекемелер:
- Saint Petersburg State Marine Technical University
- Шығарылым: Том 4, № 3 (2025)
- Беттер: 413-420
- Бөлім: Energy and electrical engineering
- ##submission.dateSubmitted##: 24.07.2025
- ##submission.dateAccepted##: 04.08.2025
- ##submission.datePublished##: 23.09.2025
- URL: https://filvestnik.nvsu.ru/2414-1437/article/view/688231
- DOI: https://doi.org/10.52899/24141437_2025_03_413
- EDN: https://elibrary.ru/FURQMH
- ID: 688231
Дәйексөз келтіру
Толық мәтін
Аннотация
BACKGROUND: This paper discusses the relevant issues of using hydrogen energy for marine vehicles, including hydrogen storage and feeding to a solid polymer electrolyte fuel cell stack. Currently, the most proven hydrogen storage systems are titanium and composite cylinders. They compete with intermetallic devices. Each storage system has its own advantages and disadvantages. Contemporary composite cylinders can accommodate gas pressure of up to 400 atmospheres. Reducing hydrogen from 400 atmospheres to several units or tens of bars is a solvable problem. However, it should be considered that changing the gas pressure significantly decreases the fuel temperature at the inlet of the fuel cell stack. Cold dry hydrogen reduces the performance of the electrochemical generator. To increase the performance, it must be heated and humidified.
METHODS: The method used is a hydrogen recirculation system consisting of a jet device, a heat exchanger, a microprocessor-based fuel recirculation control system, sensors, and pipelines. The purpose of the hydrogen recirculation system is to maintain the water balance in the battery and recirculate unused hydrogen in the reaction. The modified electropneumatic converter ITV with feedback is used to maintain constant pressure in the pressure line of the fuel cell battery.
RESULTS: We build a system that maintains constant hydrogen pressure at the inlet of the fuel cell battery and allows for more efficient use of fuel.
CONCLUSION: The hydrogen recirculation system allows to increase in the efficiency of the plant and the modified electropneumatic converter ITV allows maintaining a constant fuel pressure upstream of the fuel cell stack.
Негізгі сөздер
Толық мәтін
ВВЕДЕНИЕ
Баллонный блок хранения энергоносителя рассматривается как жёсткая оболочка, энергией деформации которой можно пренебречь по сравнению с изменением энергии энергоносителя в процессах его приема и выдачи и по сравнению с теплотой, аккумулируемой оболочкой при изменении ее температуры. Оболочка находится в тепловом контакте с окружающей средой и находящимся внутри нее энергоносителем. Таким образом, баллоны блока хранения энергоносителя представляет собой открытую термодинамическую систему, обменивающуюся с окружающей средой веществом и энергией (в форме теплоты, передаваемой через оболочку баллонов, и с веществом, принимаемым на хранение или отпускаемым потребителям). В настоящее время наиболее отработанными системами хранения водорода выступают титановые и композитные баллоны. Конкуренцию им составляют интерметаллидные устройства [1–3].
ОСНОВНЫЕ ПОЛОЖЕНИЯ
Рассматриваемая термодинамическая система характеризуется постоянным объемом V, занятым энергоносителем. Площадь поверхности, ограничивающей этот объем равна Fв. Поверхность, отделяющая систему (баллоны) от окружающей среды, имеет площадь Fн. Масса материала оболочки равна Мм, его теплоемкость обозначим См, а теплопроводность — λм. Текущее значение средней температуры оболочки баллона обозначим .
В произвольный момент времени в системе находится хранимый компонент, масса которого равна М, а параметры состояния Т и р. Он обменивается с оболочкой через поверхность Fв теплотой. Интенсивность этого обмена энергией характеризуется интегральным значением теплового потока Qв. Наружная поверхность оболочки, площадь которой равна Fн, находится в тепловом контакте с окружающей средой. Интенсивность этого обмена энергией характеризуется интегральным значением теплового потока Qн. Окружающая среда имеет температуру Токр.
Кроме того, система обменивается с окружающей средой (через магистраль приема или выдачи энергоносителя) веществом (и переносимой с ним энергией). Интенсивность обмена веществом характеризуется массовым расходом G. (G > 0, если система принимает компонент на хранение, G < 0, если система отпускает вещество потребителям).
Пренебрегая пространственным распределением параметров в системе, основные уравнения математической модели (уравнение закона сохранения массы, уравнения закона сохранения энергии для энергоносителя и оболочки и уравнение состояния энергоносителя) можно представить в приведенном ниже виде.
Уравнение закона сохранения массы энергоносителя
Масса системы изменяется в результате приёма или отпуска хранимого компонента. В произвольный момент времени τ за элементарный промежуток времени dτ изменение массы системы dM составит:
, (1)
или:
. (2)
Учитывая, что ρ = v–1 и, следовательно:
, (3)
имеем:
, (4)
где ρ — плотность энергоносителя в блоке хранения в текущий момент времени, моль ∙ м-3; v — удельный объем энергоносителя в блоке хранения в текущий момент времени, м3 ∙ моль-1.
Уравнение закона сохранения энергии для энергоносителя
Внутренняя энергия энергоносителя U в рассматриваемой системе изменяется вследствие обмена теплотой c интенсивностью Qв (τ) через поверхность Fв с оболочкой, а также веществом, переносящим поток энергии i (τ) ∙ G (τ). Следовательно, за элементарный промежуток времени dτ изменение внутренней энергии энергоносителя dU составит:
, (5)
где i (τ) — удельная энтальпия энергоносителя (покидающего систему или поступающего в нее) в текущий момент времени τ, Дж ∙ моль-1.
Поскольку i = u + p ∙ v, dU = d (u ∙ M) = u ∙ dM + M ∙ du, а G(τ) ∙ dτ = dM, то:
, (6)
или (после сокращения подобных):
. (7)
В общем случае du = d (cv ∙ T) = cv ∙ dT + T ∙ dcv. Поэтому уравнение закона сохранения энергии для энергоносителя в баллонах блока хранения в газообразном состоянии под давлением в режимах его приема и выдачи можно записать в виде:
. (8)
Уравнение состояния энергоносителя
При сверхвысоком давлении взаимосвязь параметров состояния реального газа не подчиняются уравнению (1). Она устанавливается исключительно на основании экспериментальных данных, которые в общепризнанной современной научно-технической литературе [4, 5] представлены в табличной форме, что затрудняет их использование в математических моделях, оперирующих аналитическими выражениями. Вместе с тем известно, что в эпоху бурного развития приложений молекулярно-кинетической теории предпринимались многократные попытки уточнить уравнение Клапейрона-Менделеева применительно к реальным газам при параметрах, существенно отличающихся от нормальных. Из предложенных в свое время сотен вариантов уравнения состояния реального газа авторы настоящей работы, сообразуясь с ее целями, приняли для дальнейшего использования уравнение Битти–Бриджмена [6], которое было предложено в 1927 г. В соответствии с первоисточником оно устанавливает взаимосвязь параметров состояния реального газа с высокой степенью точности (для водорода в интервале температур от -70 °С до +300 °С при давлении до 1000 атм., а для кислорода в интервале температур от –117 °С до +100 °С при давлении до 103 атм.). В истекшее с момента создания этого уравнения время могли быть уточнены экспериментальные данные, на которые опирались его авторы. В связи с этим в рамках настоящей работы выполнено сопоставление расчетных значений параметров состояния по уравнению Битти–Бриджмена и табличных данным, представленных в современной справочной литературе [4, 5]. Удовлетворительные результаты сопоставления для водорода во всем диапазоне изменения давления (относительная погрешность не превышает 5–6% кроме очень низких температур, менее 160 К) позволяют принять его для выполнения дальнейших исследований в оригинальном виде:
. (9)
Значения коэффициентов в уравнении (9) следует брать из табл. 1.
Таблица 1. Значения коэффициентов для водорода и кислорода
Table 1. Coefficients for hydrogen and oxygen
Реальный газ | Ao | a ∙ 103 | Bо ∙ 103 | b ∙ 103 | C ∙ 10–4 | Примечание |
Водород (–70 °С ≤ t ≤ 300 °С, p ≤ 1000 атм.) | 0,12404 | 56,18 | 20,22 | –7,22 | 2,00 | ρ < ρкр. |
0,12404 | 56,18 | 17,50 | –19,68 | 2,00 | ρ > ρкр. |
Значения критических параметров для водорода составляют:
Ткр. = 33,3 К; ркр. = 1,296 МПа = 12,8 атм.; ρкр. = 31 кг ∙ м–3.
Критические параметры кислорода:
Ткр. = 154,8 К; ркр. = 5,077 МПа = 50,1 атм.; ρкр. = 410 кг ∙ м–3.
При использовании уравнения Битти–Бриджемена необходимо иметь в виду, что указанные значения входящих в него коэффициентов подразумевают применение распространенной в период его создания системы единиц:
- v [мл ∙ моль–1],
- Т [K],
- p [атм.],
- R = 82,06 [мл ∙ атм. ∙ моль–1 ∙ град.–1].
Оценка диапазона изменения параметров энергоносителей в баллонных блоках хранения в динамических режимах
Рассмотрим типичные случаи работы систем хранения, отличающиеся параметрами среды и условиями взаимодействия с окружающей средой, с целью предварительной оценки возможного диапазона изменения параметров энергоносителей в динамических режимах. При этом, несколько огрубляя модель на данном этапе исследования, примем дополнительные упрощающие допущения: будем считать, что выдача энергоносителя осуществляется с постоянным массовым расходом G, аккумуляция теплоты оболочкой отсутствует, а энергоноситель подчиняется законам идеального газа. Тогда из основных уравнений модели получим:
, (10)
где Мо — масса энергоносителя в блоке хранения в начальный момент времени, моль; F — площадь поверхности оболочки блока хранения, м2; k — коэффициент теплопередачи через эту поверхность, Вт ∙ м–2 ∙ К–1.
При постоянных коэффициентах это уравнение имеет следующее решение:
. (11)
Ниже приводятся полученные с использованием этого уравнения оценки возможного диапазона изменения параметров водорода в блоке хранения.
Графики, представленные на рис. 1, показывают зависимость температуры водорода в цилиндрическом баллоне объемом 50 л от времени при массовом расходе из него G = –0,153 г/с, который соответствует мощности электрогенерирующей системы электрохимической энергетической установки примерно в 10 кВт (ро = 15 МПа, tо = 20 °С, V = 50 л, G = –0,153 г/с).
Рис. 1. Изменение температуры в баллоне при выдаче водорода в различных условиях теплового взаимодействия с окружающей средой.
Fig. 1. Temperature changes in the cylinder when feeding hydrogen under various conditions of thermal interaction with the environment.
Начальные значения параметров в баллоне составляют: давление ро = 15 МПа, температура tо = 20 °С. Масса хранимого водорода в исходном состоянии около 308 моль. Условия теплового взаимодействия с окружающей средой характеризуются ее температурой (в данном случае tокр = 20 °С) и коэффициентом теплопередачи k, значения которого принимались равными 0, 2, 5, 10 и 20 Вт/(К ∙ м2).
Видно, что весь запас водорода будет израсходован за время, несколько превышающее 1 час. При этом температура водорода будет превышать 0 °С только при достаточно интенсивном тепловом взаимодействии с окружающей средой (k = 20 Вт/(К ∙ м2)), что может оказаться труднореализуемым затесненном отсеке для баллона. Если же баллон будет покрыт оболочкой из малотеплопроводного материала, температура в нем может опуститься до неприемлемо низких значений. Пунктирная линия соответствует предельному случаю идеальной тепловой изоляции блока хранения.
В сверхлегких баллонах сверхвысокого давления с силовой оболочкой из углепластика [7] нельзя рассчитывать на интенсивное тепловое взаимодействие с окружающей средой. На рис. 2 представлены зависимости, аналогичные тем, что приведены на рис. 1, только для баллона объемом V около 62 л, начальное давление в котором составляет 75 МПа при 20 °С. В этом состоянии масса запасенного водорода составляет около 1910 моль. Расход водорода принят G = –0,229 г/с, что соответствует мощности электрогенерирующей системы электрохимической энергетической установки примерно в 15 кВт (ро = 75 МПа, tо = 20 °С, V = 62 л, G = –0,229 г/с).
Рис. 2. Изменение температуры в баллоне при выдаче водорода в различных условиях теплового взаимодействия с окружающей средой.
Fig. 2. Temperature changes in the cylinder when feeding hydrogen under various conditions of thermal interaction with the environment.
Запас водорода будет израсходован примерно за 4,5 часа. При этом следует ожидать отрицательных значений температуры водорода в блоке хранения, т.к. термическое сопротивление силовой оболочки из углепластика будет значительным, что воспрепятствует подводу теплоты из окружающей среды.
Эти оценки носят предварительный характер. Они лишь показывают необходимость более детального исследования параметров состояния энергоносителя в баллонах блока хранения в газообразном состоянии при сверхвысоком давлении в динамических режимах приема и выдачи энергоносителя.
Таким образом, можно констатировать, что редуцирование водорода из баллона в систему подачи водорода в напорный тракт батареи топливных элементов ведет к существенному понижению температуры газа, что в свою очередь требует системы подогрева редуктора при значительном перепаде давления. Кроме того, необходим подогрев редуцированного водорода.
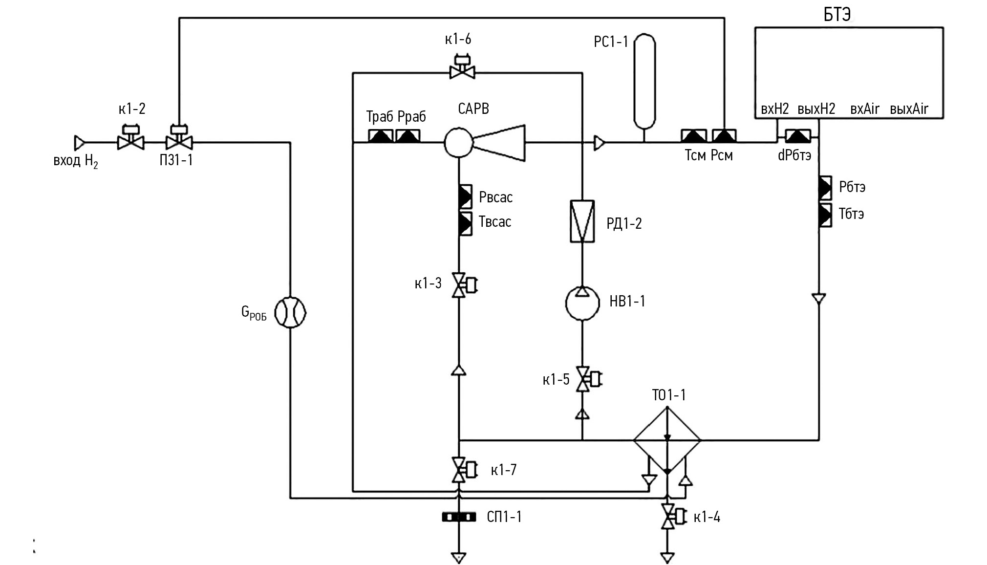
На рис. 3 представлена система подачи и рециркуляции водорода в батарее топливных элементов (БТЭ).
Рис. 3. Принципиальная пневмогидравлическая схема контура рециркуляции водорода батареи с твердополимерным электролитом.
Fig. 3. Basic hydropneumatic diagram of the hydrogen recirculation circuit of a solid polymer electrolyte battery.
Одной из основных задач системы подачи водорода является поддержание постоянного давления топлива на входе в БТЭ. Расход водорода меняется в зависимости от электрической нагрузки. Разница в давлении водорода и кислорода на протонообменную мембрану не должна превышать 10%. Это связано с тем, что толщина современных мембран не превышает 25 мкм, и превышение разницы в давлениях газов может привести к механическому повреждению мембраны.
На рис. 3 регулятор, предназначенный для поддержания давления водорода перед входом в БТЭ, обозначен как ПЭ-1. Для установления необходимого давления при изменяемом расходе газа он использует обратную связь от датчика давления Pсм на входе в напорный тракт батареи. Холодный водород поступает от системы хранения в теплообменный аппарат ТО1-1, где подогревается от теплого неиспользованного в процессе реакции водорода, извлекаемого из камер БТЭ за счет струйного аппарата рециркуляции водорода (САРВ) и поступает в напорную топливную магистраль электрохимического генератора. Совокупность САРВ, ТО1-1, микропроцессорной системы управления циркуляцией газов, датчиков и трубопроводов называется системой рециркуляции водорода (СРВ).
Одним из решений прецизионного поддержания давлений может быть использование электропневматического преобразователя ITV серии 10xx (рис. 4).
Рис. 4. Преобразователь ITV.
Fig. 4. ITV converter.
Он состоит из работающих в паре впускного и выпускного клапанов 1 и 2 с электромагнитным управлением, соединенных с камерой управления 3 (рис. 5). В камере управления 3 расположена мембрана 4, которая своим жестким центром через шток соединена с клапаном 5 подачи давления питания и клапаном выхлопа 6. Выходной канал регулятора по каналу обратной связи соединен с камерой, расположенной под мембраной 4, и с датчиком давления 7, сигнал с которого поступает в блок управления 8. На блок управления 8 поступает напряжение питания, электрический управляющий аналоговый или дискретный сигнал. Блок 8 снабжен дисплеем, показывающим давление на выходе регулятора.
Рис. 5. Исходный регулятор давления ITV серии 10xx.
Fig. 5. Original ITV 10xx pressure control unit.
Используемый электропневматический преобразователь функционирует по следующему принципу. При увеличении входного управляющего сигнала, включается впускной клапан 1. В то же время выпускной клапан 2 отключается. При этом давление входящего газа (давление питания) через камеру управления 3 воздействует на мембрану 4, на которую снизу воздействует через канал обратной связи действует давление на выходе электропневматического регулятора.
Возрастающее давление управления сверху на мембрану 4 через шток открывает клапан подачи давления 5, что приводит к пропорциональному увеличению давления на выходе электропневматического регулятора. По каналу обратной связи выходное давление поступает в камеру под мембрану 4 и на датчик давления 7. В результате преобразования на датчике 7 сигнал поступает в блок управления 8, в котором происходит сравнение полученного сигнала со входным.
Движение мембраны 4 вниз, а также возрастание выходного давления будут происходить до момента, когда мембрана 4 придет в равновесное состояние из-за воздействия давлений на неё с двух сторон. При этом сигнал рассогласования в блоке управления 8, получаемый из разницы между входным управляющим сигналом и сигналом обратной связи от датчика 7 не станет равным нулю.
Если входной управляющий электрический сигнал уменьшится, произойдет выключение впускного клапана 1 и одновременное включение выпускного клапана 2. Вследствие чего, через выпускной клапан 2 камера управления 3 соединяется с выхлопом и давление в ней уменьшается. При этом происходит закрытие клапана давления 5 и открытие клапана выхлопа 6 и выходной канал электропневматического регулятора соединяется с выхлопом. Происходит уменьшение давления на выходе регулятора пропорционально уменьшению входного управляющего электрического сигнала.
Модификация регулятора заключается в отключении канала обратной связи от выпускной магистрали посредством установки канальной заглушки местного управления и сверлении вспомогательного канала обратной связи от внешней магистрали. Испытания модифицированного регулятора на энергоустановке с электрохимическим генератором показали способность справляться с динамическим изменением расхода, поддерживая постоянство давления на входе потребителя (рис. 6).
Рис. 6. Модификация регулятора давления ITV серии 10xx.
Fig. 6. Modified ITV 10xx pressure control unit.
Как видно из рис. 7, встроенный ПИД регулятор приводит давление в установленное значение перед входом в батарею топливных элементов с момента изменения нагрузки за 14 с, в то время как модернизированный вариант за счет пневматической обратной связи справляется с этим за 3 с.
Рис. 7. Характеристики давления регулятора ITV на нагрузке.
Fig. 7. ITV regulator loaded pressure parameters.
ВЫВОДЫ
В настоящее время баллонная система хранения водорода является наиболее проработанной. Разнообразие материала баллонов — металлические, титановые, композитные — позволяют создать систему хранения топлива для БТЭ, удовлетворяющую различным требованиям по объему, давлению, форме. Регуляторы давления водорода выпускаются промышленно, в том числе и российского производства. В тоже время нет быстродействующих регуляторов давления для поддержания нужных параметров перед батареей топливных элементов. Требуется модернизация промышленно выпускаемых устройств.
Кроме того, для подогрева и увлажнения водорода, получаемого после редуцирования из систем хранения необходимо использовать систему рециркуляции водорода на базе струйного аппарата и теплообменника. Она выводит из реакционных камер неиспользованный теплый увлажненный водород, смешивает его с сухим от системы хранения в САВР и направляет в напорную магистраль ЭХГ. В теплообменных аппаратах, кроме того, производится удаление излишней влаги из газа, извлекаемого из камер БТЭ что ведет к повышению коэффициента полезного действия всей энергетической системы.
ДОПОЛНИТЕЛЬНАЯ ИНФОРМАЦИЯ
Вклад авторов. Автор несет ответственность за все аспекты работы, гарантируя надлежащее рассмотрение и решение вопросов, связанных с точностью и добросовестностью любой её части.
Источники финансирования. Исследование выполнено за счёт работы по программе развития вузов в России «Приоритет-2030» по проекту № 4, «Морская Робототехника», подпроект 4.5 «Создание электроприводов подводных аппаратов и роботов, а также систем электродвижения морских объектов».
Конфликт интересов. Автор декларирует отсутствие явных и потенциальных конфликтов интересов, связанных с публикацией настоящей статьи.
Оригинальность. При создании настоящей работы авторы не использовали ранее опубликованные сведения (текст, иллюстрации, данные).
Генеративный искусственный интеллект. При создании настоящей статьи технологии генеративного искусственного интеллекта не использовали.
Рассмотрение и рецензирование. Настоящая работа подана в журнал в инициативном порядке и рассмотрена по обычной процедуре. В рецензировании участвовали один рецензент, член редакционной коллегии и научный редактор издания.
ADDITIONAL INFORMATION
Author contributions: The author approved the version of the manuscript to be published and agrees to be accountable for all aspects of the work, ensuring that issues related to the accuracy or integrity of any part of the work are appropriately investigated and resolved.
Funding sources: The study was conducted and funded under the Program for the Development Of Universities In Russia Priority 2030, Project No. 4 Marine Robotics, Subproject 4.5 (Development of Electric Drives for Underwater Vehicles and Robots and Electric Propulsion Systems for Offshore Facilities.
Disclosure of interests: The authors have no relationships, activities, or interests for the last three years related to for-profit or not-for-profit third parties whose interests may be affected by the content of the article.
Statement of originality: No previously obtained or published material (text, images, or data) was used in this study or article.
Generative AI: No generative artificial intelligence technologies were used to prepare this article.
Provenance and peer review: This paper was submitted unsolicited and reviewed following the standard procedure. The peer review process involved one reviewer, a member of the editorial board, and the in-house scientific editor.
Авторлар туралы
Sergey Galushin
Saint Petersburg State Marine Technical University
Хат алмасуға жауапты Автор.
Email: gs@smtu.ru
SPIN-код: 9660-7501
Cand. Sci. (Engineering), Associate Professor at the Department of Marine Automation and Measurements
Ресей, Saint PetersburgӘдебиет тізімі
- Ryabchikov KE. Hydrogen storage. Nauchnyy lider. 2022;4(49). Accessed: 04.08.2025. Available from: https://scilead.ru/article/1633-khranenie-vodoroda.
- Tarasov BP, Burnasheva VV, Lototsky MV, Yartys VA. Methods for storing hydrogen and the possibility of using metal hydrides. Alternativnaya energetika i ekologiya. 2005;12(32):14–37. EDN: HRUHYT
- Fateev VN, Alekseeva OK, Korobtsev SV, et al. Problems of accumulation and storage of hydrogen. Kimya Problemlеri. 2018;4(16):453–483. EDN: VPPIPK doi: 10.32737/2221-8688-2018-4-453-483
- Joseph T. Hydrogen Fuel. Allentown, Washington: Air Products and Chemicals. Inc.; 2005. Accessed: 04.08.2025. Available from: https://www1.eere.energy.gov/hydrogenandfuelcells/education/pdfs/joseph_infrastructure_for_emerging_markets.pdf
- Amos WA. Costs of Storing and Transporting Hydrogen. Colorado: National Renewable Energy Laboratory; 1998. № NREL/TP-570-25106. doi: 10.2172/6574
- Matsuda H, Nagami M. Study of large hydrogen liquefaction process. Kanagawa: Nippon Sanso Corp.; 1997. Accessed: 04.08.2025. Available from: http://www.enaa.or.jp/WE-NET/ronbun/1997/e5/sanso1997.html
- Tzimas E, Filiou C, Peteves SD, Veyret J-B. Hydrogen storage: state-ofthe-art and future perspective. Petten; 2003. Accessed: 04.08.2025. Available from: http://www.jrc.cec.eu.int
Қосымша файлдар










